Rss & SiteMap

浙衡商务论坛-大律师公会 http://www.cxf-business.com/bbs/

浙衡商务论坛大律师公会
共6 条记录, 每页显示 10 条, 页签: [1]
[浏览完整版]

标题:日本公司查询方法和网站

1楼
cxf 发表于:2025-11-20 15:58:05

与日本公司打交道,第一步就是验证其真实性与合法性。无论是签合同、投资,还是商业合作,亲手核实官方注册信息都至关重要。


有时,即使对方提供了营业执照,心里可能还是会打鼓:“这份文件是真的吗?”   我们之前介绍过一文看懂日本公司营业执照藤本!,教大家怎么辨认营业执照。


为了谨慎起见,通过官方渠道进行二次验证,非常关键


很多人一想到要查询海外公司,就以为很难、很贵,不知从何下手。实际上,日本政府提供了非常直接、权威的官方查询渠道,任何人都可以免费或极低的成本进行查询验证。


今天,我们就来详细介绍两大官方查询渠道——国税厅法人番号公表网站法务局商业登记服务网站,手把手教你如何查询日本公司的注册信息。


01

日本国税厅法人番号公表网站


日本国税厅法人番号公表网站 (National Tax Agency Corporate Number Publication Site)这是最便捷、最常用的免费查询渠道。


每家在日本注册的公司都会被授予一个独一无二的13位“法人番号”(Corporate Number),相当于公司的“身份证号”。


查询方法:


1、打开日本国税厅法人番号公表网站。


该网站提供日语和英语界面。

网址:

https://www.houjin-bangou.nta.go.jp/


图片




2楼
cxf 发表于:2025-11-20 15:58:37

2、查询方式


  通过法人番号查询: 如果已经知道公司的13位法人番号,可以直接输入进行精确查询。


  通过公司名称或地址查询: 在搜索框中输入公司的日文或英文名称(建议使用正式注册名称以提高准确性),或其注册地址。网站支持部分匹配和前缀匹配搜索。


图片


查看结果: 网站将列出符合搜索条件的公司列表,


图片


点击要查询的公司即可看到其详细的基本三项信息,即法人番号 (Corporate Number)、商号或名称 (Name)、本店或主事务所所在地 (Address)。


优势是完全免费,操作简便,提供英文界面,信息权威可靠


局限性是信息有限,仅提供最基本的三项信息,不包含如注册资本、董事信息、成立日期等更详细的内容。


02

 日本法务局 


法务局是日本负责公司商业登记(商業登記)的政府机构。


需要说明两个关键概念:

登記情報 (Tōki Jōhō - 注册信息)是通过官网可以立即下载的PDF文件。用于快速核实和尽职调查。内容与《登記事項証明書》完全一样,但不带官方印章,因此法律效力有限,不能用于非常正式的场合。在线申请,费用更低。

登記事項証明書 (Tōki Jikō Shōmeisho - 注册事项证明书)是带有法务局官方印章的正式纸质或电子文件,具有完全的法律效力,常用于银行开户、法律诉讼、政府审批等正式场合。也可以通过这个在线系统申请,然后选择邮寄或在法务局窗口领取,费用更高。


通过法务局,可以获取详细的公司注册信息,例如:公司名称、地址、成立日期、注册资本、董事名单、业务范围


3楼
cxf 发表于:2025-11-20 15:59:28

【查询方法一:在线申请】


「登記情報提供サービス」(Online Registry Information Service)

网址: https://www1.touki.or.jp/


图片



这个网站主要是为日本国内用户设计的,界面语言为日语。如果你不熟悉日语,建议使用浏览器的网页翻译功能(如Chrome的自动翻译)来辅助操作。


下面介绍如何下载的PDF版“登記情報”,因为这是最快捷、最常用的在线查询方式。


第一步:注册成为临时用户 (一時利用)


如果只是偶尔用,最方便是注册为“临时用户”。


 在网站首页,找到并点击「一時利用」(临时使用)。滑到底部,点击:“利用申込へ進む”。


 阅读网站的使用条款,滚动到页面底部,勾选同意选项,然后点击“同意する”(同意)进入下一步。在注册表格中,输入个人信息。


氏名 :姓名(可以使用拼音或英文)。


メールアドレス:电子邮箱地址(用于接收确认邮件)。


パスワード:设置一个登录密码。


填写验证码等其他必填项。


图片

完成填写后,系统会向你的邮箱发送一封确认邮件。点击邮件中的链接,即可完成临时用户注册。临时ID有效期仅限于当天首次登录。



4楼
cxf 发表于:2025-11-20 15:59:51

第二步:登录并检索公司信息


返回官网首页,使用刚刚注册的邮箱和密码进行登录。


登录后,系统会让你选择要查询的信息类型。选择「商業?法人」,这是查询公司信息的入口。


图片


     输入商号/名称、公司法人等编号进行搜索,显示“公司/法人列表”页面。




5楼
cxf 发表于:2025-11-20 16:00:14

在查询方式(検索方法)有3种,公司注册名称(商号?名称)、公司名称的日语假名读音(フリガナ),或13位的公司法人编号会社法人等番号)。


检索条件中,前方一致(前缀一致)、部分一致,或者完全一致。


图片



6楼
cxf 发表于:2025-11-20 16:00:26

输入条件后,点击页面底部的「検索」(搜索)按钮。


图片


从列表中选择要请求的公司或法人并进行请求。


第三步:选择公司并支付费用


系统会列出符合搜索条件的公司列表。请仔细核对公司名称和地址,找到要查询的目标公司,并选中它。点击「次へ」(下一步)或类似按钮。

费用通常为每家公司331日元(约合人民币16-18元,费用可能会有微调)。确认无误后,进入支付环节。


第四步:查看并下载注册信息PDF


支付成功后,系统会立即生成该公司的注册信息。会看到一个名为「表示」(显示)或「ダウンロード」(下载)的按钮。

点击后,公司的完整“登記情報”将以PDF格式在新窗口中打开或直接下载到电脑。

务必立即保存这个PDF文件,因为临时用户的会话关闭或超时后,可能无法再次免费下载。


图片


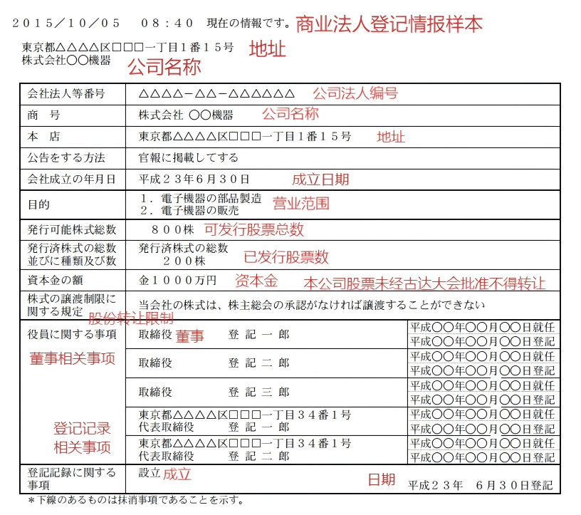
这个PDF文件就是一份完整的公司注册信息副本,包含了公司名称、地址、成立日期、注册资本、董事名单、业务范围等所有在法务局登记的详细资料。


对于商业调查和背景核实来说,这些信息已经足够了。


【查询方法二:法务局窗口申请】


可以亲自前往管辖该公司注册地址的法务局,填写申请表格,支付手续费后获取纸质的“登記事項証明書”。


无论是潜在的合作伙伴、竞争对手、研究人员还是普通民众,只要能提供公司的准确名称和/或地址来确定目标公司,并支付相应的手续费,就可以向法务局申请获取任何一家公司的“登記事項証明書”(公司注册事项证明书)。



总结与建议

想要初步快速核实,先用国税厅法人番号公表网站。这可以帮助你快速确认一家公司是否真实存在,并获取其准确的官方名称、地址和法人番号。这个步骤是免费且高效的。


如果需要进行更深入的尽职调查,例如了解公司的股权结构、管理层背景或注册资本等,则需要通过法务局的「登記情報提供サービス」或亲自前往法务局获取“登記事項証明書”


通过结合使用这两个官方渠道,可以有效地查询到所需日本公司的注册信息。

共6 条记录, 每页显示 10 条, 页签: [1]

Copyright © 2011 - 2022 浙衡商务大律师公会论坛
Powered By Dvbbs Version 8.3.0
Processed in 0.16406 s, 2 queries.